0%

日志框架的三国演义:Log4j、Logback、Log4j2的爱恨情仇

一、概述

日志,作为一个开发者应该不会陌生吧,如果没有日志,当系统报错:“系统异常” 时,就算你是有几百年功力的技术大佬你也难以瞬间定位问题所在。

良好的日志系统就像飞机的”黑匣子”,它能记录运行轨迹、监控系统状态并快速定位问题。本文将带你了解Log4jLogbackLog4j2这三个主流日志框架,以及如何通过门面模式统一日志接口。

1、日志框架的发展历程

  • 首先,我们来理清Log4j、Log4j2和Logback之间的“血缘关系”。它们的故事,几乎就是Java日志框架的进化史。这张时间线清晰地展示了它们的演进历程和核心特点:

Java日志框架演进史

  • 在技术演进的道路上,Ceki Gülcü无疑是核心人物。他最初打造的 Log4j 是一个里程碑式的框架,引入了 LoggerAppenderLayout等至今仍在使用的核心概念。随后,为克服 Log4j 在架构上的一些历史局限性(如性能瓶颈),他又主导开发了 Logback,旨在成为 Log4j 的现代化继任者。。

  • 然而,技术的脚步从未停歇。面对 Log4j 的逐渐老化,Apache 社区在充分借鉴 Log4j 和 Logback 设计思想的基础上,对架构进行了彻底的重构,推出了 Log4j2。值得注意的是,Log4j2 并非 Log4j 的简单升级,而是一个全新的架构,它在性能(尤其是异步日志处理)和灵活性方面实现了重大突破。

  • 所以,简单来说:Logback是Log4j 1.x的“正统改良版”,而Log4j2则是一个更具颠覆性的“全新版本”

  • 标题有三国,不能骗你们,来首打油诗:

    • 混沌先秦无日志,诸侯割据各纷争
    • Log4j 东汉定天下,一统江山制度明
    • Logback 蜀汉承正统,Log4j2 魏霸强
    • 三分归晋 SLF4J,自此日志大一统

2、日志门面

  • 我们通常所说的日志门面(Logging Facade)是一种设计模式,它提供了一个抽象的日志接口,允许应用程序在运行时与具体的日志实现(如 LogbackLog4j2等)解耦。
  • 在Java中最常用的日志门面是SLF4J(Simple Logging Facade for Java)JCL(Apache Commons Logging), JCL适用于遗留系统或需兼容旧代码的项目,但因维护成本高,已逐渐被SLF4J取代。

①、为什么需要日志门面?

  • 如果我的代码直接依赖了Logback的API,将来想换成Log4j2岂不是要改到天昏地暗?
  • 这正是SLF4J(Simple Logging Facade for Java),即日志门面,要解决的问题。门面模式的核心思想是:外部与一个子系统的通信必须通过一个统一的外观对象进行
  • 对我们而言,作为应用程序的开发者,我们只需要面向SLF4J这一套统一的API进行编程,而无需关心底层实际使用的是哪种日志实现框架。这带来了两大核心优势:
    • 解耦与灵活性:你的业务代码和日志实现彻底解耦。今天用Logback,明天想换成Log4j2,只需替换依赖和配置文件,代码一行都不用改
    • 优雅的日志记录语法:SLF4J提供了非常实用的占位符功能,避免了不必要的字符串拼接
      • 不推荐的做法logger.debug("用户信息,id: " + id + ", name: " + name);// 即使日志级别高于DEBUG,字符串拼接也会执行
      • SLF4J推荐做法logger.debug("用户信息,id: {}, name: {}", id, name);// 只有确需输出时才会进行字符串格式化
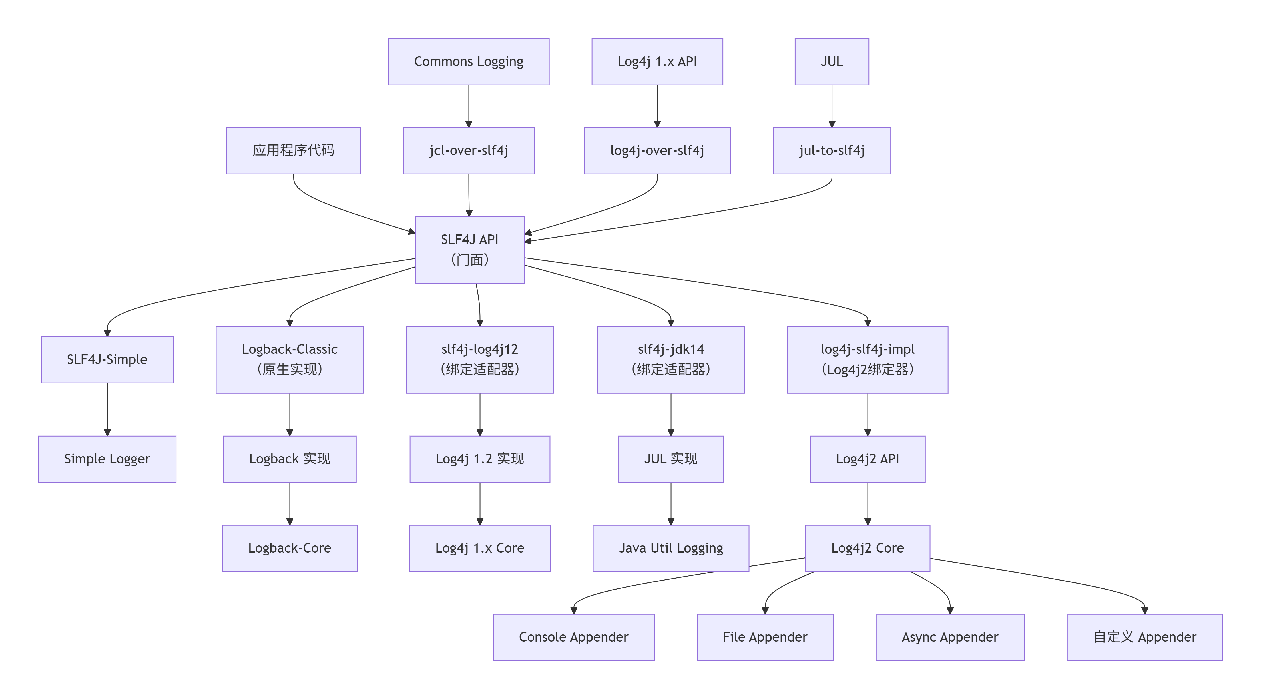
  • 那么,SLF4J是如何和具体的日志框架(我们称之为“绑定”)协作的呢?下图直观地展示了SLF4J作为门面,如何与各种日志实现框架连接:

各种日志实现框架连接

  • SLF4J-Simple:最简单的实现

    • maven依赖:slf4j-simple
  • Logback:SpringBoot的默认选择

    • logback-classic
      • SLF4J绑定器
      • 核心日志功能
      • 自动配置支持
    • logback-core
      • 基础框架组件
  • Log4j 1.x:经典但已过时

    • 开创者:第一个成熟的Java日志框架
  • JUL:Java标准库

    • 零依赖:JDK自带,无需额外依赖
  • Log4j2:新一代性能王者

②、各实现对比总结

特性 SLF4J-Simple Logback Log4j 1.x JUL Log4j2
性能 优秀 一般 极致
配置复杂度 中等 中等 简单 复杂
异步支持 高性能异步
自动重载 支持 支持
生产就绪 一般
SpringBoot默认 可选
  • 背景理论虽长,但经过一番“神仙打架”,如今在日志框架的江湖中,屹立不倒的只剩 LogbackLog4j2 这两位高手。下面,我们就来看看这场“终极对决”在 SpringBoot 的舞台上如何上演。

二、实战

1、Logback

  • Spring Boot默认采用SLF4J作为日志门面Logback作为日志实现,它的依赖是:spring-boot-starter-logging,当我们创建springboot项目引入的:spring-boot-starterspring-boot-starter-web 的依赖里面就已经包含logback依赖了。
  • 示例如下:
1
2
3
4
5
6
7
8
9
10
11
12
13
@RestController
public class LogController {
private static final Logger log = LoggerFactory.getLogger(LogController.class);

@GetMapping("/test")
public String test(String name) {
log.debug("------------debug--------------{}", name);
log.info("------------info--------------{}", name);
log.warn("------------warn--------------{}", name);
log.error("------------error--------------{}", name);
return "log test..." + name;
}
}
  • 通过LoggerFactory,获取日志对象,就可以进行日志打印输出了。
  • 默认情况下,你只能在控制台看到INFO级别及以上的输出,这是因为Spring Boot的默认日志级别是INFO,DEBUG 级别比INFO低,所以它不会显示。

①、日志级别

  • 日志级别从低到高分为:TRACE → DEBUG → INFO → WARN → ERROR 。设置级别后,只会打印该级别及更高级别的日志。在application.yml中配置级别很简单:
1
2
3
4
5
6
7
8
logging:
level:
# 根级别: info
root: info
# 我们自己的业务包名,开发的时候可以设置为debug级别,其他框架包info级别
top.lrshuai.yourPackage: DEBUG
com.example.demo: DEBUG

②、日志配置实战

  • 除了控制台输出,将日志保存到文件很重要:
1
2
3
4
5
6
7
logging:
file:
# 指定日志目录
path: D:/log_space/demo/
# 指定日志文件名
name: demo.log

  • 除了配置日志文件,还可以配置日志打印格式:
1
2
3
4
5
6
logging:
pattern:
# 控制台输出日志
console: "%d{yyyy-MM-dd HH:mm:ss} - %clr(%-5level) [%thread] %logger{15} - %msg%n"
# 文件输入日志
file: "%d{yyyy-MM-dd HH:mm:ss.SSS} >>> [%thread] >>> %-5level >>> %logger{50} >>> %msg%n"
  • 如果我们的终端是支持显示彩色的,可以使用%clr 把想要打印彩色的给扩起来,如上的:%clr(%-5level)就会把日志级别文字就是彩色的,如下:

日志使用彩色输出

  • %clr 的颜色默认:ERROR=红色,WARN=黄色,INFO=绿色,DEBUG、TRACE=绿色,你也可以自定义颜色,如:%clr(%d{yyyy-MM-dd HH:mm:ss}){blue} 时间打印blue(蓝色),如下图。

自定义时间日志颜色

  • 自定义颜色支持:blue(蓝色)cyan(青色)faint(默认的,黑色)green(绿色)magenta(紫红色)red(红色)yellow(很色)

③、日志高级配置实战

  • 上面是基本配置,高级复杂的还是使用 日志配置文件比较方便,来一个完整的示例吧:logback-spring.xml
1
2
3
4
5
6
7
8
9
10
11
12
13
14
15
16
17
18
19
20
21
22
23
24
25
26
27
28
29
30
31
32
33
34
35
36
37
38
39
40
41
42
43
44
45
46
47
48
49
50
51
52
53
54
55
56
57
58
59
60
61
62
63
64
65
66
67
68
69
70
71
72
73
74
75
76
77
78
79
80
81
82
83
84
85
86
87
88
89
90
91
92
93
94
95
96
97
98
99
100
101
102
103
104
105
106
107
108
109
110
111
112
113
114
115
116
117
118
119
120
121
122
123
124
125
126
127
128
129
130
131
132
133
134
<?xml version="1.0" encoding="UTF-8"?>
<configuration scan="true" scanPeriod="60 seconds" debug="false">
<!-- 日志名称前缀 -->
<property name="LOG_NAME" value="demo"/>
<!-- 最大保存时间:15天-->
<property name="KEEP_DAY" value="15"/>
<!-- 日志输出格式 -->
<property name="LOG_PATTERN" value="%d{yyyy-MM-dd HH:mm:ss.SSS} [%thread] %-5level %logger{36} - [%M,%line] - %msg%n"/>
<property name="COLOR_PATTERN" value="%red(%d{yyyy-MM-dd HH:mm:ss.SSS}) %green([%thread]) %highlight(%-5level) %boldMagenta(%logger{36}) - [%M,%line] - %msg%n"/>

<!-- 控制台打印日志的相关配置 -->
<appender name="CONSOLE" class="ch.qos.logback.core.ConsoleAppender">
<encoder>
<pattern>${COLOR_PATTERN}</pattern>
<charset>UTF-8</charset>
</encoder>
</appender>

<!-- 通用文件滚动策略基础配置 -->
<appender name="FILE_INFO" class="ch.qos.logback.core.rolling.RollingFileAppender">
<!-- 保存日志文件的路径 -->
<file>logs/${LOG_NAME}_info.log</file>
<encoder>
<pattern>${LOG_PATTERN}</pattern>
<charset>UTF-8</charset>
</encoder>
<!-- 使用LevelFilter精确匹配INFO级别 -->
<filter class="ch.qos.logback.classic.filter.LevelFilter">
<!-- 过滤的级别 -->
<level>INFO</level>
<!-- 匹配时的操作:接收(记录) -->
<onMatch>ACCEPT</onMatch>
<!-- 不匹配时的操作:拒绝(不记录) -->
<onMismatch>DENY</onMismatch>
</filter>

<!-- 使用SizeAndTimeBasedRollingPolicy,同时按时间和大小滚动 -->
<rollingPolicy class="ch.qos.logback.core.rolling.SizeAndTimeBasedRollingPolicy">
<fileNamePattern>logs/${LOG_NAME}_info.%d{yyyy-MM-dd}.%i.log</fileNamePattern>
<maxHistory>${KEEP_DAY}</maxHistory>
<maxFileSize>50MB</maxFileSize>
<totalSizeCap>2GB</totalSizeCap>
</rollingPolicy>
</appender>

<!-- WARN 级别文件 -->
<appender name="FILE_WARN" class="ch.qos.logback.core.rolling.RollingFileAppender">
<file>logs/${LOG_NAME}_warn.log</file>
<encoder>
<pattern>${LOG_PATTERN}</pattern>
<charset>UTF-8</charset>
</encoder>
<filter class="ch.qos.logback.classic.filter.LevelFilter">
<level>WARN</level>
<onMatch>ACCEPT</onMatch>
<onMismatch>DENY</onMismatch>
</filter>
<rollingPolicy class="ch.qos.logback.core.rolling.SizeAndTimeBasedRollingPolicy">
<fileNamePattern>logs/${LOG_NAME}_warn.%d{yyyy-MM-dd}.%i.log.gz</fileNamePattern>
<maxHistory>${KEEP_DAY}</maxHistory>
<maxFileSize>50MB</maxFileSize>
<totalSizeCap>1GB</totalSizeCap>
</rollingPolicy>
</appender>

<appender name="FILE_ERROR" class="ch.qos.logback.core.rolling.RollingFileAppender">
<file>logs/${LOG_NAME}_error.log</file>
<encoder>
<pattern>${LOG_PATTERN}</pattern>
<charset>UTF-8</charset>
</encoder>
<!-- 使用ThresholdFilter接收ERROR及以上级别 -->
<filter class="ch.qos.logback.classic.filter.ThresholdFilter">
<level>ERROR</level>
</filter>
<rollingPolicy class="ch.qos.logback.core.rolling.SizeAndTimeBasedRollingPolicy">
<fileNamePattern>logs/${LOG_NAME}_error.%d{yyyy-MM-dd}.%i.log</fileNamePattern>
<maxHistory>${KEEP_DAY}</maxHistory>
<maxFileSize>50MB</maxFileSize>
<totalSizeCap>1GB</totalSizeCap>
</rollingPolicy>
</appender>

<!-- 添加异步日志Appender提升性能 -->
<appender name="ASYNC_INFO" class="ch.qos.logback.classic.AsyncAppender">
<!-- 不丢弃任何日志 -->
<discardingThreshold>0</discardingThreshold>
<queueSize>512</queueSize>
<appender-ref ref="FILE_INFO" />
</appender>

<appender name="ASYNC_WARN" class="ch.qos.logback.classic.AsyncAppender">
<discardingThreshold>0</discardingThreshold>
<queueSize>512</queueSize>
<appender-ref ref="FILE_WARN" />
</appender>

<appender name="ASYNC_ERROR" class="ch.qos.logback.classic.AsyncAppender">
<discardingThreshold>0</discardingThreshold>
<queueSize>512</queueSize>
<appender-ref ref="FILE_ERROR" />
</appender>

<!-- 自定义业务包 日志级别 -->
<logger name="top.lrshuai" level="DEBUG"/>
<logger name="org.springframework.web" level="INFO"/>

<!-- 多环境配置 -->
<springProfile name="dev,default">
<root level="INFO">
<appender-ref ref="CONSOLE" />
<appender-ref ref="FILE_INFO" />
<appender-ref ref="FILE_WARN" />
<appender-ref ref="FILE_ERROR" />
</root>
</springProfile>

<springProfile name="test">
<root level="INFO">
<appender-ref ref="CONSOLE" />
<appender-ref ref="ASYNC_INFO" />
<appender-ref ref="ASYNC_WARN" />
<appender-ref ref="ASYNC_ERROR" />
</root>
</springProfile>

<springProfile name="prod">
<root level="INFO">
<appender-ref ref="ASYNC_INFO" />
<appender-ref ref="ASYNC_WARN" />
<appender-ref ref="ASYNC_ERROR" />
</root>
</springProfile>
</configuration>
  • 通过property 属性自定义一些通用变量,如:日志名称,日志格式 等等
  • 控制台Appender(CONSOLE)、还有文件 Appender(FILE_INFOFILE_WARNFILE_ERROR
  • 异步Appender(ASYNC_INFOASYNC_WARNASYNC_ERROR
    • 异步记录日志,提升性能。
    • discardingThreshold:这个参数表示当队列剩余容量低于这个阈值时,开始丢弃日志。设置为0表示当队列满时,不会丢弃任何日志,而是阻塞等待,如果设置一个非零值(比如20),表示当队列剩余容量低于20%时,开始丢弃低于某个级别的日志(默认是INFO,但可以设置)。
    • queueSize是异步日志Appender中队列的大小。它决定了异步日志缓冲区可以容纳的日志事件数量。
      当队列已满时,默认情况下,异步日志Appender会阻塞应用程序线程,直到队列有空间为止(除非设置了丢弃策略)。
  • 多环境配置(使用springProfile),在开发环境(dev)和默认环境(default)下使用同步日志并输出到控制台,测试环境(test)使用异步日志并输出到控制台,生产环境(prod)只使用异步日志记录到文件,不输出控制台。

日志文件

  • 虽然Logback是默认选择,但切换到Log4j2也很简单

2、Log4j2

  • 排除默认日志依赖,添加Log4j2依赖
1
2
3
4
5
6
7
8
9
10
11
12
13
14
<dependency>
<groupId>org.springframework.boot</groupId>
<artifactId>spring-boot-starter-web</artifactId>
<exclusions>
<exclusion>
<groupId>org.springframework.boot</groupId>
<artifactId>spring-boot-starter-logging</artifactId>
</exclusion>
</exclusions>
</dependency>
<dependency>
<groupId>org.springframework.boot</groupId>
<artifactId>spring-boot-starter-log4j2</artifactId>
</dependency>
  • 因为springboot基于日志门面设计,所以yml配置和logback一样,如果是自定义配置文件倒是有点不同,如下log4j2-spring.xml
1
2
3
4
5
6
7
8
9
10
11
12
13
14
15
16
17
18
19
20
21
22
23
24
25
26
27
28
29
30
31
32
33
34
35
36
37
38
39
40
41
42
43
44
45
46
47
48
49
50
51
52
53
54
55
56
57
58
59
60
61
62
63
64
65
66
67
68
69
70
71
72
73
74
75
76
77
78
79
80
81
82
83
84
85
86
87
88
89
90
91
92
93
94
95
96
97
98
99
100
101
102
103
104
105
106
107
108
109
110
111
112
113
114
115
116
117
118
119
120
121
122
123
124
125
126
127
128
129
130
131
132
133
134
135
136
137
138
139
140
141
142
143
144
145
146
147
148
149
150
151
152
153
154
155
156
157
158
159
160
161
<?xml version="1.0" encoding="UTF-8"?>
<Configuration monitorInterval="30" status="WARN">

<!-- 定义全局属性 -->
<Properties>
<!-- 日志文件存储路径 -->
<Property name="LOG_HOME">logs</Property>
<!-- 日志名称 -->
<Property name="APP_NAME">log4j2-demo</Property>

<!-- 日志格式定义 -->
<!-- 格式化输出:
%style 彩色输出,例如:%style{[%tid]}{red}
%highlight 自动彩色高亮,例如:%highlight{%-5level}
%d表示日期,
%tid:线程id,
%t:表示线程名 [%15.15t]对线程名称进行格式控制,固定宽度为15个字符(不足时用空格填充,超长时截断处理),语法:%[对齐][最小宽度].[最大宽度]t
%-5level:级别从左显示5个字符宽度
%logger: 表示完整的类名 %logger{36}表示 Logger名字最长36个字符,
%c: 表示完整的类名 {1.}只显示最后一级包名(类名本身),例:默认:top.lrs.java.MyApplication=t.l.j.MyApplication
%msg:日志消息,
%n是换行符
%M- 方法名
%L- 行号
-->
<Property name="LOG_PATTERN_CONSOLE">%d{yyyy-MM-dd HH:mm:ss.SSS} %style{[%tid]}{magenta} %highlight{%-5level} %style{[%15.15t]}{blue} %style{%-40.40c{1.}.%M(%L)}{cyan} : %msg%n</Property>
<Property name="LOG_PATTERN_FILE">%d{yyyy-MM-dd HH:mm:ss.SSS} [%tid]=[%thread] %-5level [%15.15t] %logger{36} : %msg%n</Property>
<Property name="LOG_PATTERN_JSON">{&quot;timestamp&quot;:&quot;%d{yyyy-MM-dd HH:mm:ss.SSS}&quot;,&quot;level&quot;:&quot;%level&quot;,&quot;thread&quot;:&quot;%t&quot;,&quot;logger&quot;:&quot;%logger&quot;,&quot;message&quot;:&quot;%msg&quot;,&quot;exception&quot;:&quot;%ex&quot;}</Property>
</Properties>

<!-- 定义Appenders -->
<Appenders>

<!-- 控制台输出 - 彩色日志 -->
<Console name="Console" target="SYSTEM_OUT">
<PatternLayout pattern="${LOG_PATTERN_CONSOLE}" disableAnsi="false"/>
</Console>

<!-- 信息级别文件输出 -->
<RollingFile name="InfoFile" fileName="${LOG_HOME}/${APP_NAME}-info.log"
filePattern="${LOG_HOME}/${APP_NAME}-info-%d{yyyy-MM-dd}-%i.log.gz">
<PatternLayout pattern="${LOG_PATTERN_FILE}"/>
<Policies>
<!-- 基于时间的滚动策略 -->
<TimeBasedTriggeringPolicy interval="1" modulate="true"/>
<!-- 基于文件大小的滚动策略 -->
<SizeBasedTriggeringPolicy size="100 MB"/>
</Policies>
<!-- 最多保留30天的日志 -->
<DefaultRolloverStrategy max="30"/>
<Filters>
<!-- 只接受INFO级别及以上的日志 -->
<ThresholdFilter level="INFO" onMatch="ACCEPT" onMismatch="DENY"/>
</Filters>
</RollingFile>

<!-- 错误级别文件输出 -->
<RollingFile name="ErrorFile" fileName="${LOG_HOME}/${APP_NAME}-error.log"
filePattern="${LOG_HOME}/${APP_NAME}-error-%d{yyyy-MM-dd}-%i.log.gz">
<PatternLayout pattern="${LOG_PATTERN_FILE}"/>
<Policies>
<TimeBasedTriggeringPolicy interval="1" modulate="true"/>
<SizeBasedTriggeringPolicy size="50 MB"/>
</Policies>
<DefaultRolloverStrategy max="60"/>
<Filters>
<!-- 只接受ERROR级别及以上的日志 -->
<ThresholdFilter level="ERROR" onMatch="ACCEPT" onMismatch="DENY"/>
</Filters>
</RollingFile>

<!-- 异步Appender提升性能 -->
<Async name="AsyncInfoFile" bufferSize="1024">
<AppenderRef ref="InfoFile"/>
</Async>

<Async name="AsyncErrorFile" bufferSize="512">
<AppenderRef ref="ErrorFile"/>
</Async>

<!-- 生产环境JSON格式输出(用于日志分析系统) -->
<RollingFile name="JsonFile" fileName="${LOG_HOME}/${APP_NAME}.json"
filePattern="${LOG_HOME}/${APP_NAME}-%d{yyyy-MM-dd}-%i.json.gz">
<JsonLayout complete="false" compact="false"/>
<Policies>
<TimeBasedTriggeringPolicy interval="1"/>
<SizeBasedTriggeringPolicy size="200 MB"/>
</Policies>
<DefaultRolloverStrategy max="15"/>
</RollingFile>

</Appenders>

<!-- 日志级别配置 -->
<Loggers>
<!-- Spring框架日志级别控制 -->
<Logger name="org.springframework" level="INFO" additivity="false"/>

<!-- 应用包日志级别 -->
<Logger name="com.example" level="DEBUG" additivity="false"/>

<!-- 第三方库日志级别优化 -->
<Logger name="org.apache" level="WARN" additivity="false"/>

<!-- 根日志配置 -->
<Root level="INFO">
<!-- 默认引用,具体环境配置在SpringProfile中覆盖 -->
<AppenderRef ref="Console"/>
<AppenderRef ref="InfoFile"/>
<AppenderRef ref="ErrorFile"/>
</Root>
</Loggers>

<!-- 开发环境配置 -->
<SpringProfile name="dev | development | local">
<Loggers>
<!-- 开发环境:详细日志级别 -->
<Logger name="top.lrshuai" level="TRACE"/>
<Logger name="com.example" level="DEBUG"/>
<Logger name="sun.rmi.runtime" level="INFO"/>
<Logger name="org.springframework" level="INFO"/>

<Root level="INFO">
<AppenderRef ref="DevConsole"/>
<AppenderRef ref="InfoFile"/>
<AppenderRef ref="ErrorFile"/>
<AppenderRef ref="JsonFile"/>
</Root>
</Loggers>
</SpringProfile>

<!-- 测试环境配置 -->
<SpringProfile name="test">
<Loggers>
<Root level="INFO">
<AppenderRef ref="Console"/>
<AppenderRef ref="AsyncInfoFile"/>
<AppenderRef ref="AsyncErrorFile"/>
</Root>
</Loggers>
</SpringProfile>

<!-- 生产环境配置 -->
<SpringProfile name="prod | production">
<Loggers>
<!-- 生产环境:精简日志级别,提升性能 -->
<Logger name="com.example" level="INFO"/>
<Logger name="org.springframework" level="WARN"/>

<Root level="INFO">
<!-- 生产环境关闭控制台输出,减少IO开销 -->
<AppenderRef ref="AsyncInfoFile"/>
<AppenderRef ref="AsyncErrorFile"/>
<AppenderRef ref="JsonFile"/>
<!-- 只在需要时开启控制台日志 -->
<!-- <AppenderRef ref="Console" level="INFO"/> -->
</Root>
</Loggers>
</SpringProfile>

</Configuration>
  • 我们只需要改写依赖和,日志配置文件,就可以实现日志框架的切换,一行代码都不用改。

log4j2日志打印示例图

3、使用Lombok简化日志代码

  • 通过Lombok的@Slf4j注解,可以大幅简化日志声明:
1
2
3
4
5
6
7
8
9
@Slf4j
@SpringBootApplication
public class Application {
public static void main(String[] args) {
SpringApplication.run(Application.class, args);
// 直接使用log对象
log.info("应用启动成功");
}
}
  • 需要先添加Lombok依赖:
1
2
3
4
<dependency>
<groupId>org.projectlombok</groupId>
<artifactId>lombok</artifactId>
</dependency>
  • 通过 @Slf4j 注解,我们就可以在类中,使用内置的 log 对象进行日志的打印,简直YYDS。

三、总结

  • Spring Boot日志配置并不复杂,但却是项目不可或缺的重要组成部分。良好的日志实践能帮助快速定位问题、监控系统运行状态、分析用户行为

选型决策矩阵

选择Logback

  • 项目基于Spring Boot且无特殊性能要求
  • 团队对Logback配置更熟悉
  • 需要快速上手和稳定运行

选择Log4j2

  • 高并发、高性能是核心需求

  • 需要极致的异步日志性能

  • 项目规模大,需要复杂的日志管理策略

  • 最后,祝大家,掌握日志的艺术,让每一次系统异常都成为提升的机会,而非排查的噩梦!🚀

您的打赏,是我创作的动力!不给钱?那我只能靠想象力充饥了。